suncitygroup太阳成集团(中国)-官方网站
太阳成集团tyc
|
English
首页
关于我们
经理寄语
太阳成集团tyc简介
历史沿革
现任领导
机构设置
学术委员会
学位委员会
党建工作
基本概况
党务公开
样板支部
党校工作
支部活动
廉洁教育
统战工作
意识形态
关工委
工会
团队队伍
教授
副教授
博导
硕导
教师培养
人才引进
教师院校政策
教师主页
师德师风
教学教研
专业设置
人才培养方案
教学资源
教学文档规范
员工管理系统
相关政策
教研申报与成果
教学评估
校历
教学动态
课程相关文档
毕业设计
相关下载
其他
课程资料管理
课程信息反馈
科学研究
基本概况
研究方向
科研平台
学术交流
科研成果与转换
科研项目申报
实验中心
分析测试中心
工程训练中心
实验室安全
实验课题项目申报
虚拟仿真
国际交流
学工在线
组织机构
规章制度
工作计划
学风建设
团学工作
日常管理
荣誉室
研究生工作
人才招聘
本科生招生
研究生招生
就业工作动态
招生工作动态
员工之窗
员工风采
员工动态
联系方式
毕业照
样板支部
校级样板支部
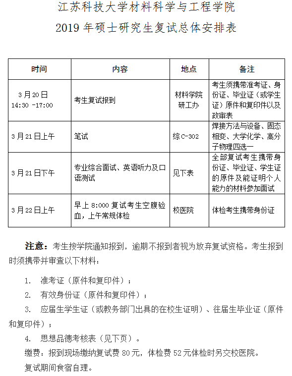
复试安排|太阳成集团tyc2019年硕士研究生复试安排表
编辑:
来源: 太阳成集团tyc
时间: 2019-03-19
点击:
2531
附件:
2019年硕士研究生复试思想品德考核表.docx